Вы используете устаревший браузер. Этот и другие сайты могут отображаться в нем неправильно.
Необходимо обновить браузер или попробовать использовать другой.
Необходимо обновить браузер или попробовать использовать другой.
Аккумулятор для эхолота
- Автор темы Жекос
- Дата начала
avglushkov
Активный рыбак
Re: Выбор аккумулятора для эхолота
Батарею на холдерах можно собрать, но я бы не сказал что это существенно дешевле и проще, по мне так это даже сложнее и ненадёжно, если только один на 4 банки и банки поочерёдно менять, то это столько мороки, и есть вероятность на природе перепутать заряженные с разряженными, а потом ищи какие из них какие.
Зарядка кстати по ссылке выше очень слабая по 375 мАч на один канал (в сумме 6,3 ватт) , это значит 4 банки будут заряжаться минимум 7 часов, а если банок например 16, то выйдет 28 часов зарядки + задержки на перестановку, итого минимум двое суток, и опять же надо не перепутать заряженные с разряженными. В конечном итоге каждый сам выбирает чем заниматься - аккумуляторами или рыбалкой.
Я использую общую плату защиты на 4 секции со встроенным балансиром, защита держит нагрузку до 6 ампер долговременно.
Зарядное устройство - блок питания от ноутбука + DC-DC конвертер на 16,8 вольт, общая мощность зарядки 45 ватт.
Аккумуляторы были Samsung ICR18650-26H (2600 мАч) 2014 года выпуска, одной партии. Сейчас перехожу на LG ICR18650 B4 (2600 мАч) аналогично новые и из одной партии.
Всё пытаюсь приспособить топовые банки по 3000 мАч на 4,35 вольт. но там камень преткновения - балансировка, не существует по всей видимости в природе массового решения для них, всё представленное на рынке поголовно для 4,2 вольт
Батарею на холдерах можно собрать, но я бы не сказал что это существенно дешевле и проще, по мне так это даже сложнее и ненадёжно, если только один на 4 банки и банки поочерёдно менять, то это столько мороки, и есть вероятность на природе перепутать заряженные с разряженными, а потом ищи какие из них какие.
Зарядка кстати по ссылке выше очень слабая по 375 мАч на один канал (в сумме 6,3 ватт) , это значит 4 банки будут заряжаться минимум 7 часов, а если банок например 16, то выйдет 28 часов зарядки + задержки на перестановку, итого минимум двое суток, и опять же надо не перепутать заряженные с разряженными. В конечном итоге каждый сам выбирает чем заниматься - аккумуляторами или рыбалкой.
Я использую общую плату защиты на 4 секции со встроенным балансиром, защита держит нагрузку до 6 ампер долговременно.
Зарядное устройство - блок питания от ноутбука + DC-DC конвертер на 16,8 вольт, общая мощность зарядки 45 ватт.
Аккумуляторы были Samsung ICR18650-26H (2600 мАч) 2014 года выпуска, одной партии. Сейчас перехожу на LG ICR18650 B4 (2600 мАч) аналогично новые и из одной партии.
Всё пытаюсь приспособить топовые банки по 3000 мАч на 4,35 вольт. но там камень преткновения - балансировка, не существует по всей видимости в природе массового решения для них, всё представленное на рынке поголовно для 4,2 вольт
prank
Старожил
Re: Выбор аккумулятора для эхолота
У меня защита на Огоньках очинама не понравилась - отрубает по разряду на разных банках при разных напряжениях. На паре экземпляров кажется около 2,3-2,5 V. С зарядкой тоже странности с отдельными банками. Канал на NiteCore I4 не отрубается вообще на отдельных банках, как понимаю, фазу CV не может добить. Не понравилась мне такая защита. Может на Киппауэры и получше ставят, но ценник там не копеечный.
У меня защита на Огоньках очинама не понравилась - отрубает по разряду на разных банках при разных напряжениях. На паре экземпляров кажется около 2,3-2,5 V. С зарядкой тоже странности с отдельными банками. Канал на NiteCore I4 не отрубается вообще на отдельных банках, как понимаю, фазу CV не может добить. Не понравилась мне такая защита. Может на Киппауэры и получше ставят, но ценник там не копеечный.
Re: Выбор аккумулятора для эхолота
Такое впечатление, что меня никто здесь не слышит
Артём, конечно использовать холдер на 4 аккума, как достойную замену вашей 16-баночной сборке, это полный бред. Также как и пытаться менять аккумы на воде. Но я ведь говорил про совсем другое.
Под мои условия выездов на рыбалку мне хватит 4 литиевых аккума на один выезд. Т.е. я перед выездом поставил заряженные аккумуляторы в холдер, после выезда достал и зарядил. Время зарядки особой роли в таком режиме не играет, но я думаю, что зарядку можно и получше найти, я привел в пример первую попавшуюся на dx.com.
Такое впечатление, что меня никто здесь не слышит
Артём, конечно использовать холдер на 4 аккума, как достойную замену вашей 16-баночной сборке, это полный бред. Также как и пытаться менять аккумы на воде. Но я ведь говорил про совсем другое.
Под мои условия выездов на рыбалку мне хватит 4 литиевых аккума на один выезд. Т.е. я перед выездом поставил заряженные аккумуляторы в холдер, после выезда достал и зарядил. Время зарядки особой роли в таком режиме не играет, но я думаю, что зарядку можно и получше найти, я привел в пример первую попавшуюся на dx.com.
ddd-ddd
Старожил
Re: Выбор аккумулятора для эхолота
admin сказал(а):Такое впечатление, что меня никто здесь не слышит![]()
Странно, вопрос был про минусы, про них и говорят... А так, конечно, каждый сам себе лисопед.
Re: Выбор аккумулятора для эхолота
То что емкость меньше, это сразу было понятно, я это в своем первом посте прямо и написал. Просто для меня это не минус вовсе, а вполне достаточное значение емкости. Понятно, что аккум на 10000 мАч лучше, чем на 2000 мАч, но зачем об этом писать, если мне не надо 10000 мАч :shock:ddd-ddd сказал(а):Странно, вопрос был про минусы, про них и говорят... А так, конечно, каждый сам себе лисопед.
prank
Старожил
Re: Выбор аккумулятора для эхолота
2. Лорик 5 DSI питается 10-17 В. Жрет если не ошибаюсь, 350-500 мА в среднем. Сответственно 3S не пойдет, т.к. на 10 В, когда Эх отрубится, на банке у тебя будет 3,3 В. Не анализируя график разряда Трасфайера, сильно примерно, при этом потеряется 400-500 махов. Т.е останется 1800-2100 реально использованных Эхом. Значит надо 4S. Соответственно есть шанс загонять какую-то из банок в переразряд, если защита будет отрубать на 2,3-2,5 В. Здоровья и долголетия банке это не добавит.
3. В абсолютно идеальных условиях будет 2400 махов. Должно хватить при 4S на 6 часов.
4. Зарядка нужна все равно CC/CV для лития. Не зависимо от того, есть плата защиты или нет.
5. По сумме затрат по ссылкам получается 41$ без доставки.
Если будете делать, я бы еще сюда посмотрел: https://www.fasttech.com/category/1420/ ... 1PTE4NjUw/
А вообще задал бы вопрос Артему по аналогу, может он что-то подобное по параметрам собирает...
Открою секрет - он литиевый маньяк. И лисапед у него на литии...
Только дюже скромный.
1. Данные банки 2400 махов максимум. Запросто может оказаться, что накачают от 4,2 до 2,75 В на банку 2200 махов. Поэтому Артем в своих батареях китайцев не использует принципиально. Не доросли они еще в своей химии до стабильности корейцев и японцев. По работе плат защиты выше отписал. При проверке на нагрузке один из трастфайеров высаживал до 2,2 В. Плату не выковыривал, потому не знаю, может там вообще камуфляж в моем случае. На фонаревке рекомендуют банки с защитой на фонарях, у которых драйвер фонаря не может отрубить банки, защитив их от переразряда.admin сказал(а):...А что если не заморачиваться сборкой, а просто взять 3-4 аккума 18650 и поставить их последовательно. Получается достаточно просто, относительно дешево и никаких особых умений и знаний не нужно.
1. Берем защищенные литиевые аккумы http://www.dx.com/p/trustfire-protected ... =affiliate
2. Блок-держатель этих аккумов на 3 или 4 места. Вот на 3 http://www.dx.com/ru/p/diy-3-slot-serie ... VJfOWP-gMU
3. Простую и недорогую зарядку http://www.dx.com/ru/p/lustefire-f4-bat ... VJfQSP-gMU
2. Лорик 5 DSI питается 10-17 В. Жрет если не ошибаюсь, 350-500 мА в среднем. Сответственно 3S не пойдет, т.к. на 10 В, когда Эх отрубится, на банке у тебя будет 3,3 В. Не анализируя график разряда Трасфайера, сильно примерно, при этом потеряется 400-500 махов. Т.е останется 1800-2100 реально использованных Эхом. Значит надо 4S. Соответственно есть шанс загонять какую-то из банок в переразряд, если защита будет отрубать на 2,3-2,5 В. Здоровья и долголетия банке это не добавит.
3. В абсолютно идеальных условиях будет 2400 махов. Должно хватить при 4S на 6 часов.
4. Зарядка нужна все равно CC/CV для лития. Не зависимо от того, есть плата защиты или нет.
5. По сумме затрат по ссылкам получается 41$ без доставки.
admin сказал(а):... или есть какие-то видимые недостатки в моей идее, пишите, обсудим. Думаю, к лету себе подобную штуку сделать.
Если будете делать, я бы еще сюда посмотрел: https://www.fasttech.com/category/1420/ ... 1PTE4NjUw/
А вообще задал бы вопрос Артему по аналогу, может он что-то подобное по параметрам собирает...
Открою секрет - он литиевый маньяк. И лисапед у него на литии...
Только дюже скромный.
ddd-ddd
Старожил
Re: Выбор аккумулятора для эхолота
Не ясен смысл ухода со свинца на ненадёжное ( у меня на фениксе одна плата защиты померла, а это солидная компания и нифига не гуманный ценник), непредсказуемое по рантайму (определить остаточную ёмкость простым зарядником весьма не просто) и дорогое ( дешевле народного б/у акб из бесперебойника нет ничего, имхо) питалово? Остаться без эхолота на реке, только потому что китаёзы слукавили ( а разнофаеры и по 6000мАч заявляют), обидно вдвойне.
Для себя (с лёгкой руки Владимира/prank) приоритетным в литии считаю, в порядке убывания по значимости:
1 возможность быстрого заряда/подзаряда от любого источника- сеть/автомобиль/генератор плм.
2 предсказуемые продолжительность жизни и снижение ёмкости акб
3 оптимальный для эхолота график падения напряжения ( суть кпд)
4 возможность подключения всяких юсб плюшек, на свинце это тоже решаемо, но не практиковал по причине см п 1-2
5 габариты ( так-то и 7.5 Ач свинец не сильно напрягал)
Но это для меня, как Вам- не знаю.
З.Ы. Коммерческого интереса в этом обсуждении не имею, но пара добрых советов, в своё время, избавила бы меня от ненужных временных и финансовых затрат, не случилось... Более Вас раздражать ответами не по теме не буду, сорри еслив чо.
Не ясен смысл ухода со свинца на ненадёжное ( у меня на фениксе одна плата защиты померла, а это солидная компания и нифига не гуманный ценник), непредсказуемое по рантайму (определить остаточную ёмкость простым зарядником весьма не просто) и дорогое ( дешевле народного б/у акб из бесперебойника нет ничего, имхо) питалово? Остаться без эхолота на реке, только потому что китаёзы слукавили ( а разнофаеры и по 6000мАч заявляют), обидно вдвойне.
Для себя (с лёгкой руки Владимира/prank) приоритетным в литии считаю, в порядке убывания по значимости:
1 возможность быстрого заряда/подзаряда от любого источника- сеть/автомобиль/генератор плм.
2 предсказуемые продолжительность жизни и снижение ёмкости акб
3 оптимальный для эхолота график падения напряжения ( суть кпд)
4 возможность подключения всяких юсб плюшек, на свинце это тоже решаемо, но не практиковал по причине см п 1-2
5 габариты ( так-то и 7.5 Ач свинец не сильно напрягал)
Но это для меня, как Вам- не знаю.
З.Ы. Коммерческого интереса в этом обсуждении не имею, но пара добрых советов, в своё время, избавила бы меня от ненужных временных и финансовых затрат, не случилось... Более Вас раздражать ответами не по теме не буду, сорри еслив чо.
Re: Выбор аккумулятора для эхолота
prank, спасибо за примерные расчеты, очень полезно! И спасибо за ссылку на фирменные банки, конечно лучше их использовать, чем китайские. В общем эта информация даже как то подтверждает жизнеспособность идеи. Если взять фирменные банки с нормальной защитой и честной емкостью 3000 мАч (такие ведь бывают?), то получим вполне неплохую емкость.
ddd-ddd, не знаю, что вы так заостряете внимание на китайских банках, ведь мы пытаемся обсудить идею с питанием от 4 любых защищенных банок. Это могут быть и фирменные аккумуляторы, как привел по ссылке выше prank.
Конечно, у нас с вами совершенно разные взгляды на питание. У меня есть свинцовый аккумулятор на 7 Ач. Я смотрю на его размер и вес, и с ужасом представляю, что мне пришлось бы таскать его каждый раз с собой из дома на рыбалку, а вы говорите, что он вас не особо напрягал. Поэтому мы и не понимаем друг друга. В любом случае, спасибо за участие в обсуждении, я совершенно нормально отношусь к вашим взглядам на этот вопрос.
prank, спасибо за примерные расчеты, очень полезно! И спасибо за ссылку на фирменные банки, конечно лучше их использовать, чем китайские. В общем эта информация даже как то подтверждает жизнеспособность идеи. Если взять фирменные банки с нормальной защитой и честной емкостью 3000 мАч (такие ведь бывают?), то получим вполне неплохую емкость.
ddd-ddd, не знаю, что вы так заостряете внимание на китайских банках, ведь мы пытаемся обсудить идею с питанием от 4 любых защищенных банок. Это могут быть и фирменные аккумуляторы, как привел по ссылке выше prank.
Конечно, у нас с вами совершенно разные взгляды на питание. У меня есть свинцовый аккумулятор на 7 Ач. Я смотрю на его размер и вес, и с ужасом представляю, что мне пришлось бы таскать его каждый раз с собой из дома на рыбалку, а вы говорите, что он вас не особо напрягал. Поэтому мы и не понимаем друг друга. В любом случае, спасибо за участие в обсуждении, я совершенно нормально отношусь к вашим взглядам на этот вопрос.
Re: Выбор аккумулятора для эхолота
Для питания эхолотов есть вариант применения внешних универсальных аккумуляторов типа energizer/xpal, да и noname китайцев вполне приличного качества есть множество на рынке. Изначально они предназначены для эл. питания ноутбуков, планшетов и др. портативной техники, поэтому должны сгодиться и для эхолотов.
Ёмкость этих аккумуляторов: от 40 до 200 ВтЧас, вес - до 1,5 кг. Вопрос только в наличии подходящего переходника для подключения, т.к. есть предположение, что ноутбучные врядли подойдут.


Для питания эхолотов есть вариант применения внешних универсальных аккумуляторов типа energizer/xpal, да и noname китайцев вполне приличного качества есть множество на рынке. Изначально они предназначены для эл. питания ноутбуков, планшетов и др. портативной техники, поэтому должны сгодиться и для эхолотов.
Ёмкость этих аккумуляторов: от 40 до 200 ВтЧас, вес - до 1,5 кг. Вопрос только в наличии подходящего переходника для подключения, т.к. есть предположение, что ноутбучные врядли подойдут.


Вложения
annsk
Бывалый рыбак
Re: Выбор аккумулятора для эхолота
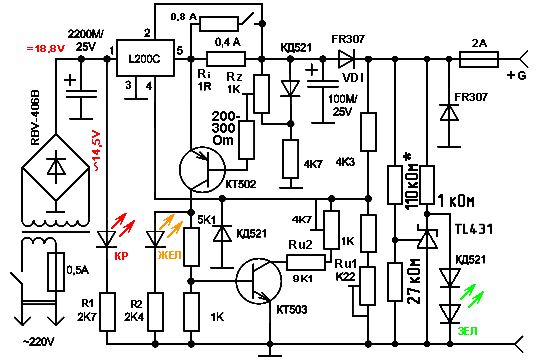
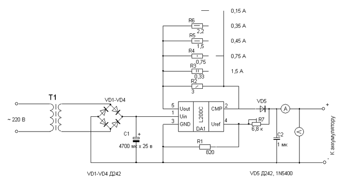
Так как используемый мной для питания эхолота свинцовый аккумулятор благополучно помер после зарядки его от автомобильного ЗУ, пришлось купить свежий. Для его зарядки собрал вот по этой схеме http://scooterclub.kharkov.ua/forum/29-11602-165437-16-1400648563 специальное ЗУ для такого типа аккумуляторов.
Проверил все отлично работает.
Так как используемый мной для питания эхолота свинцовый аккумулятор благополучно помер после зарядки его от автомобильного ЗУ, пришлось купить свежий. Для его зарядки собрал вот по этой схеме http://scooterclub.kharkov.ua/forum/29-11602-165437-16-1400648563 специальное ЗУ для такого типа аккумуляторов.
Проверил все отлично работает.
Вложения
sss_byte
Бывалый рыбак
annsk
Бывалый рыбак
Re: Выбор аккумулятора для эхолота
Можно и проще,но не интересно.sss_byte сказал(а):Можно гораздо проще
ipsum2003
Старожил
Мой первый аккум свинец 7 ач помер через 3 года, заряжал в 98% случаев автомобильным Кедром, эхолот был Лоуренс 4-х Ди Эс Ай.
Сейчас планирую покупку нового Эхолота echoMAP ™ CHIRP 73sv https://buy.garmin.com/en-US/US/on-the- ... 29885.html
Кто что посоветует для стабильной работы эхолота на 2 дня рыбалки? Возможность дозарядки есть только от авто, но хотелось бы стабильной работы в течении 2 дня по 12 часов
Тяжелый свинец тоже рассматриваю, как самый простой вариант в покупке/зарядке, но хотелось бы рассмотреть и сборные литиевые аккумуляторы
Сейчас планирую покупку нового Эхолота echoMAP ™ CHIRP 73sv https://buy.garmin.com/en-US/US/on-the- ... 29885.html
Кто что посоветует для стабильной работы эхолота на 2 дня рыбалки? Возможность дозарядки есть только от авто, но хотелось бы стабильной работы в течении 2 дня по 12 часов
Тяжелый свинец тоже рассматриваю, как самый простой вариант в покупке/зарядке, но хотелось бы рассмотреть и сборные литиевые аккумуляторы
Вложения
bvvnovosibirsk
Писатель-рыбак
Добрый день!
На форуме есть человек который паяет блоки из баночек лития.
Только это недешевое удовольствие. К блоку нужна еще и спецзарядка.
Все зависит от вашего кармана, если нужна компактность и малый вес то литий лучшее решение.
Если вес некритичен то можно и недорогим свинцовым обойтись.
Если вы ночуете в машине, то свинцовые аккумуляторы легко заряжаются от прикуривателя.
У меня эхолот такой же как у вас был элит 4хдсй.
На день хвататет не выключая 7а/ч свинцового, на второй день не хватает.
В лагере вечером заряжаю его от прикуривателя незаведеного автомобиля. Последовательно с аккумулятором подключена лампочка 6В 20 Вт. Как лампочка начала ярко гореть значит зарядился.
В среднем не более 2 часов. Проблем нет.
На форуме есть человек который паяет блоки из баночек лития.
Только это недешевое удовольствие. К блоку нужна еще и спецзарядка.
Все зависит от вашего кармана, если нужна компактность и малый вес то литий лучшее решение.
Если вес некритичен то можно и недорогим свинцовым обойтись.
Если вы ночуете в машине, то свинцовые аккумуляторы легко заряжаются от прикуривателя.
У меня эхолот такой же как у вас был элит 4хдсй.
На день хвататет не выключая 7а/ч свинцового, на второй день не хватает.
В лагере вечером заряжаю его от прикуривателя незаведеного автомобиля. Последовательно с аккумулятором подключена лампочка 6В 20 Вт. Как лампочка начала ярко гореть значит зарядился.
В среднем не более 2 часов. Проблем нет.
ipsum2003
Старожил
Ага, я как раз про это же, со свинцом проблем нет - интересно с учетом прошедших сезонов отзывы по литиевым почитать, наделать - то наделали, а что по прошествии 2-х сезонов? Цена/качество/долговечность - пока эти параметры интересуют
bvvnovosibirsk
Писатель-рыбак
Да уверен что отзывы будут хорошие. Особых минусов у лития нет при использовании с эхолотом, т.к. используется в плюсовую температуру и разрядка линейная и постоянным током.
В фонариках же отлично литий работает. Имею 2 фонаря на 26650 и 18650 элементах. Второй год. Емкость не потеряли.
А вы считали примерно во- сколько обойдется блок из лития?
Допустим если собирать из 18650 и емкости 2600 мач, то чтобы сделать аналог свинцового 12 В свинцового 7.5 а.ч нужно примерно 10 баночек. Цена в розницу того же розового незащищенного самсунга 300 руб. Получаем стоимость +- 3000 руб. При цене свинцового аккумулятора 450 руб.
А вы хотели повышенную емкость.
Поэтому как я и написал вам выше все зависит от вашего кармана))
В фонариках же отлично литий работает. Имею 2 фонаря на 26650 и 18650 элементах. Второй год. Емкость не потеряли.
А вы считали примерно во- сколько обойдется блок из лития?
Допустим если собирать из 18650 и емкости 2600 мач, то чтобы сделать аналог свинцового 12 В свинцового 7.5 а.ч нужно примерно 10 баночек. Цена в розницу того же розового незащищенного самсунга 300 руб. Получаем стоимость +- 3000 руб. При цене свинцового аккумулятора 450 руб.
А вы хотели повышенную емкость.
Поэтому как я и написал вам выше все зависит от вашего кармана))
bvvnovosibirsk
Писатель-рыбак
Хотя на фоне вашей планируемой попупки в 60 т.р. акум для нее за 6.т.р. кажется не таким и дорогим))
ipsum2003
Старожил
Конечно же я стоимость не считал, тк понятия не имею что вообще для этого нужно, тему прочитал, понимаю что по свинцу минимум который устроит - 18 ач, но если больше - то буду думать, тк лодка пвх и тягать по 50 кг только шмурдяка каждый день - не для меня.
bvvnovosibirsk
Писатель-рыбак
Поделиться: